依身心障礙者權益保障法規定,學校網站需通過無障礙檢測並取得認證標章,故學校網站必須重新建置, 本網站於2026.3.31後不再繼續更新,校網重建後,舊網站有些連結會失效,亦不再繼續維護。
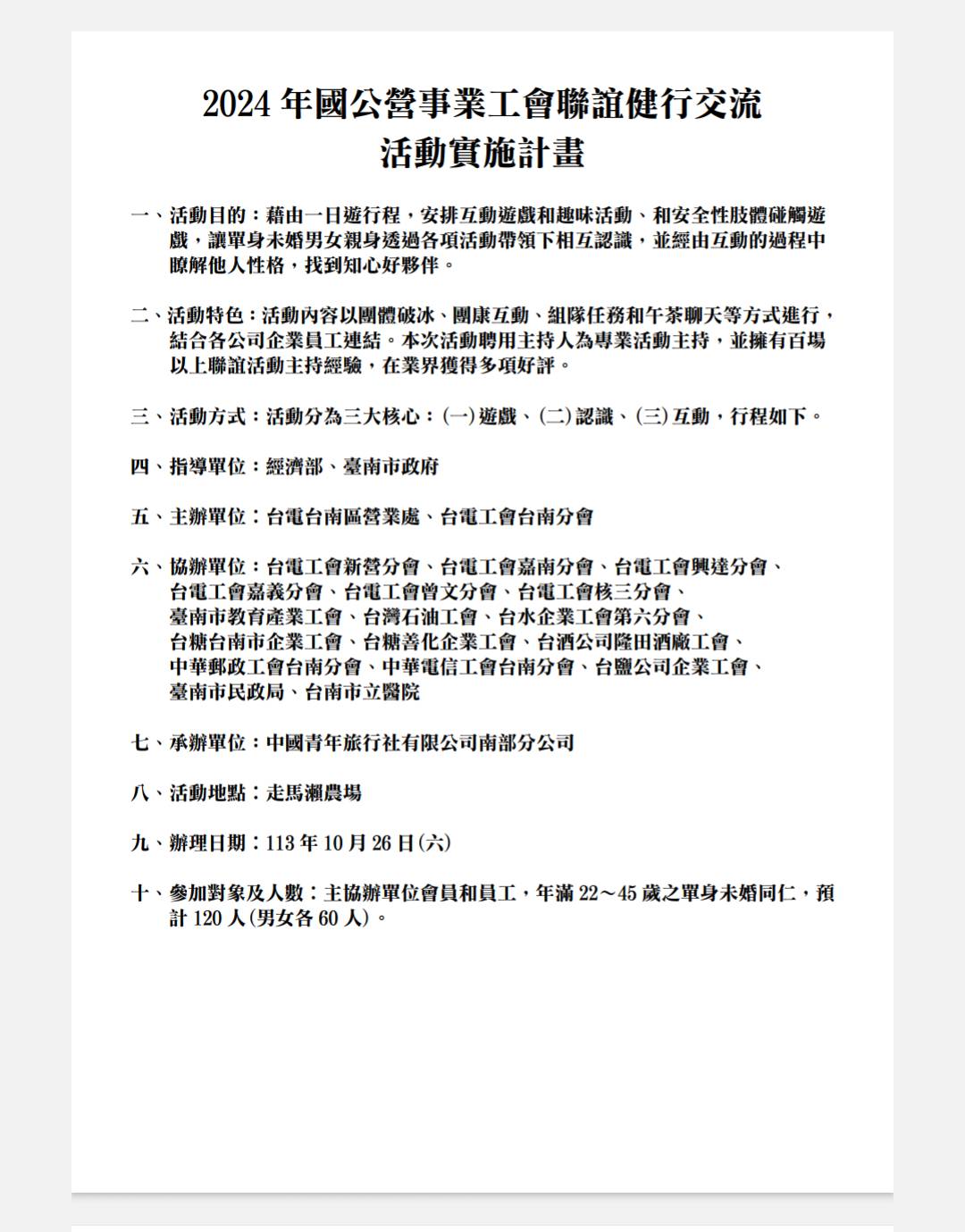
有關 113 年大台南國公營事業公務聯誼交流及健行活動業於 9 月 1 日開放填單報名,女性尚有名額,請同仁踴躍報名參加
說明:
一、依據 2024 年國公營事業工會聯誼健行交流活動實施計畫辦理。
二、本活動限市府暨所屬各機關學校單身員工報名參加,女性報名網址為: https://reurl.cc/NlROpQ 。
三、檢附大台南國公營事業工會聯誼交流實施計畫及活動行程各 1 份供參。
總體課程計畫
成績查詢系統
新生專區
布可星球
多元學習表現
建興粉專
社團系統
翰林雲端學院
第66屆中小學科展
進階搜尋
回到首頁 本校學區 本校作息時間 114學年度第二學期行事曆 榮譽榜 校內教職員OpenID登入 114學年度教科書版本 彈性課程教材和成果 教師成績冊下載 國民中學正常教學專區 學校刊物-明燈第63期 本校公開授課計畫 公開授課計畫文件下載 校園安全地圖
台南市教育局 學習護照 南資信箱(@tn.edu.tw) 教育部google帳號(@go.edu.tw) 教育部電子郵件(@mail.edu.tw) 建興教師電子郵件(@csjh.tn.edu.tw) 臺南市國中輔導系統 新公文管理系統 全國教師進修網 教師成績考核辦法 禁止工作場所職場暴力 資通安全維護計畫 資通安全事件通報 個資保護政策 個資保護聯絡窗口 個資保護資料大綱 與我們連絡(問題反映或建議)