跳至主內容區

臺南市二溪國小

This is an example of a HTML caption with a link.
:::

左邊區域內容

健康服務專區

Select Language

二溪好站

:::

主內容區域

公告 胡嘉文 - 本校公告 | 2021-06-17 | 點閱數: 345

5. 臺南市政府及所屬機關學校員工諮商輔導要點(11067)請同仁參考,經費來源及請假程序說明如下:

(1)員工諮商鐘點費,每人每年補助四小時為原則,每小時最高補助新臺幣一 千六百元;所需經費由本府各機關學校相關經費支應。

(2)員工諮商輔導完畢後,各專責單位或人員於辦理諮商鐘點費核銷作業時, 應隱匿申請人資料。

(3)員工無故缺席預約之諮商輔導或遲到十五分鐘以上者,該次諮商鐘點費由 其自行負擔。

(4)員工有必要於上班時間至工作地點以外場所接受諮商輔導者,得以公出或 公假登記。

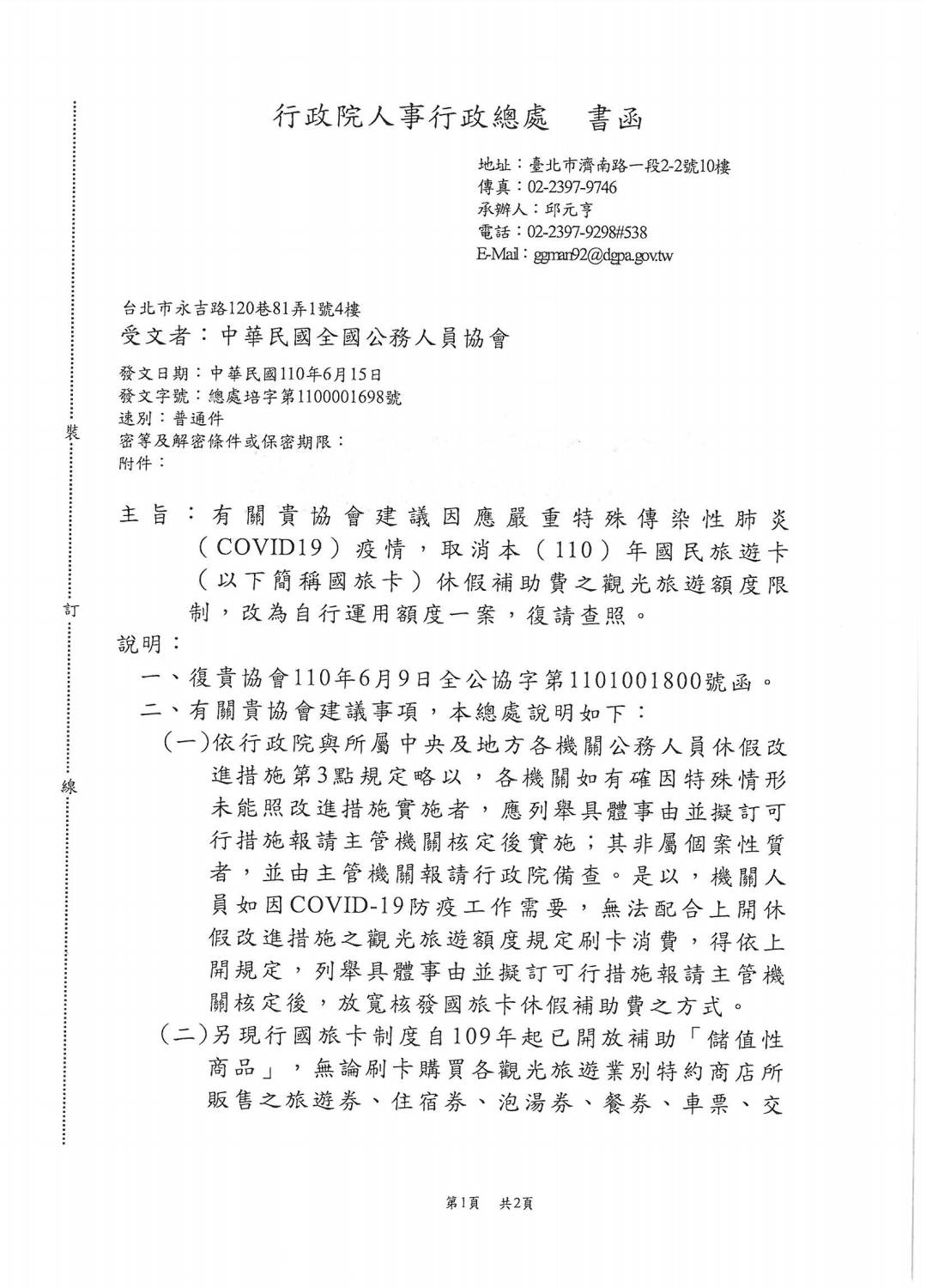
6.人事行政總處110.6.15總處培字第1100001698號函,觀光旅遊額度仍占16000補助的一半,可以用買餐券或住宿券方式,待疫情緩和再旅遊(公務人員年度制。

7.教育局110.6.17教授國部字第1100077449號公文,因應嚴重特殊傳染性肺炎中央流行疫情指揮中心(以下簡 稱疫情指揮中心)提升全國疫情警戒至第三級,有關公立 中小學兼任行政職務教師,尚未完成核銷之109學年度國 民旅遊卡休假補助費觀光旅遊額度,得列屬自行運用額度。

8.同仁請家庭照顧假,依照性別工作平等法第20條及施行細則13條,雇主得要求其提供証明文件。

 

 

 

  • 110國旅卡可買觀光券餐券2.jpg
    1) 110國旅卡可買觀光券餐券2.jpg
  • 1100617臺教授國部字第1100071449號函.pdf
    2) 1100617臺教授國部字第1100071449號函.pdf
  • 國旅卡買券核銷.jpg
    3) 國旅卡買券核銷.jpg
  • 台南市政府及所屬各機關平時考核獎懲標準表.pdf
    4) 台南市政府及所屬各機關平時考核獎懲標準表.pdf
  • 臺南市政府所屬機關學校公務人員獎懲案件處理要點.pdf
    5) 臺南市政府所屬機關學校公務人員獎懲案件處理要點.pdf
  • 110年6月28日晨會二溪國小 (人事室報告)1.docx
    6) 110年6月28日晨會二溪國小 (人事室報告)1.docx
:::

右邊區域內容

二溪小學堂

[ more... ]

頁尾區域