• 滑動圖
  • 滑動圖
  • 滑動圖
  • 滑動圖
  • 滑動圖
:::
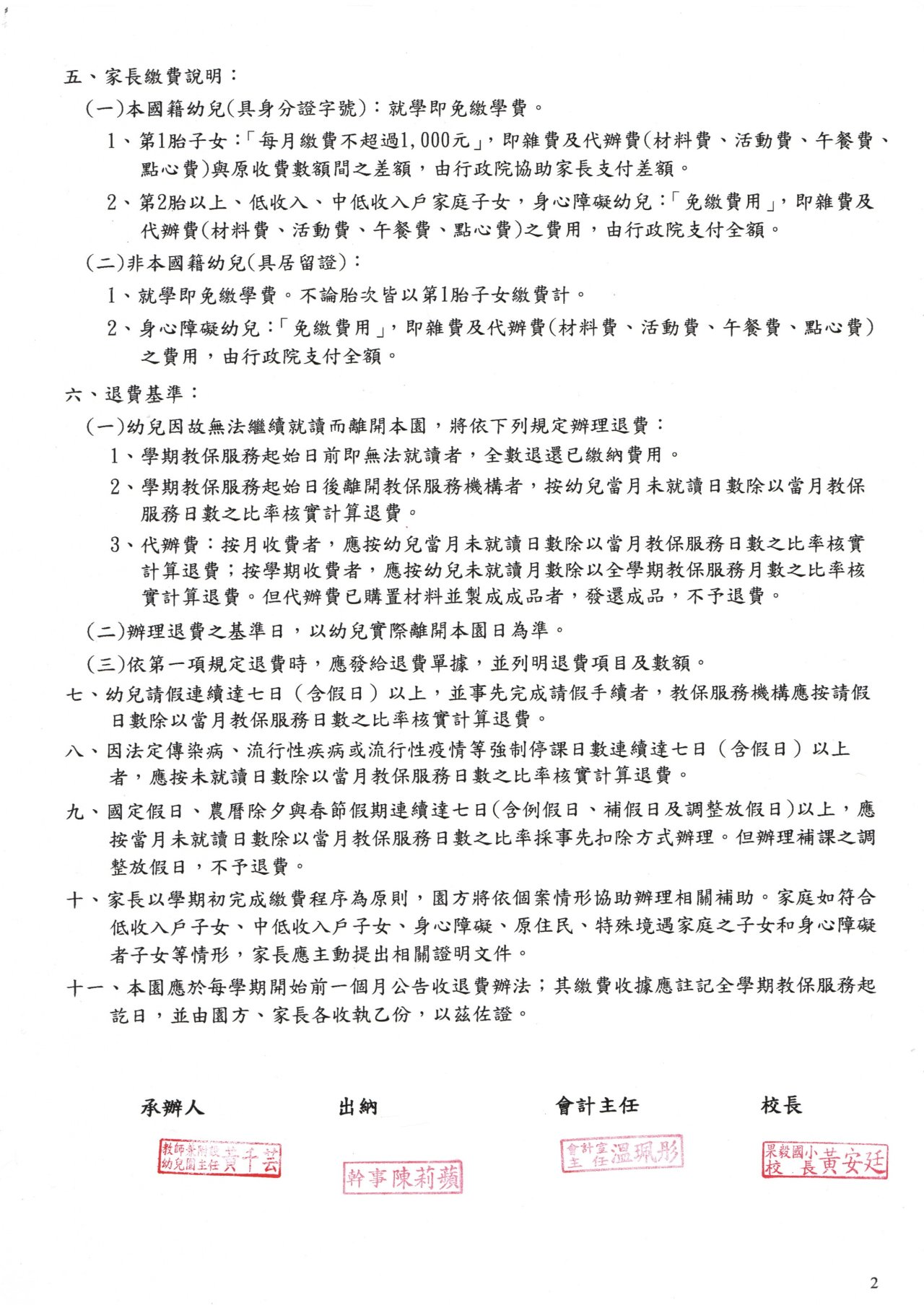
公告 黃千芸 - 法令規章 | 2025-06-26 | 點閱數: 66

 

 

114 學年度第 1 學期果毅附幼收退費辦法,請參閱。

  •  
    1) IMG_2818.jpeg
  •  
    2) 114收費20250625_15071908.jpeg
:::

即時空氣質量指數

Tainan的即時空氣品質
2026年01月16日 06時04分
144 輕度污染
易感人群症狀有輕度加劇,健康人群出現刺激症狀
兒童、老年人及心臟病、呼吸系統疾病患者應減少長時間、高強度的戶外鍛鍊

好站快速連結

[ more... ]
:::

不迷小紅書

link to https://eliteracy.edu.tw/Shorts/xiaohongshu.html
link to https://eliteracy.edu.tw/Shorts/xiaohongshu.html

會員登入

快速登入

成語隨時背

ㄌㄧㄣ ˊ ㄎㄜ ˇ ㄐㄩㄝ ˊ ㄐㄧㄥ ˇ
不早作準備,事到臨頭才想辦法。