跳至主內容區

臺南市安南區海佃國小

:::

主內容區域

重要 張雅芬 - 學務處 | 2023-04-24 | 點閱數: 444
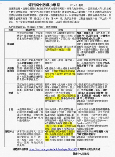
  1. 疾管署表示,養成良好衛生習慣是預防各項傳染病的根本,近日天氣炎熱,腸病毒及病媒蚊活躍度高,民眾應落實正確勤洗手、咳嗽禮節及做好防蚊措施,若有疑似症狀時應儘速就醫,並在家休息 7 天。
  2. 校園是傳染病防治重要的一環,學生屬傳染病高傳播族群,病毒易透過學生帶回家中,感染家中抵抗力低的幼兒或老年人,因此平時應落實衛生好習慣,如肥皂勤洗手、咳嗽戴口罩及生病在家休息,不僅可保護自身的健康,也可避免家人遭受感染。相關資訊可至疾管署全球資訊網(https://www.cdc.gov.tw),或撥打免付費防疫專線 1922 (或 0800-001922 )洽詢。
  3. 相關傳染病,症狀、防疫措施及請假天數,見附件一。
  • 附件一.海佃國小各項傳染病防疫措施及請假天數112.04.24.jpg
    1) 附件一.海佃國小各項傳染病防疫措施及請假天數112.04.24.jpg

頁尾區域