跳至主內容區

臺南市安南區海佃國小

:::

主內容區域

沈志君 - 風雲榜暨政令宣導 | 2025-09-22 | 點閱數: 389

114 年 9 月 20 日(六)
本校學生參加臺南市 114 年度語文競賽全市決賽,榮獲佳績
-603 郭芯瑜 參加國語字音字形   榮獲優勝
-606 李睿瑜 參加國語字音字形   榮獲優勝
-611 鄭芯媛 參加作文   榮獲全市第三名
-603 邱亦彤 參加寫字   榮獲全市第二名
-607 蔡忞妤 參加寫字   榮獲全市第三名
-603 曾筠捷 參加台灣台語字音字形   榮獲全市第三名
-509 高裴妤 參加國語朗讀   榮獲優勝

本校教師沈佳霓師參加臺南市 114 年度語文競賽全市決賽,教師組國語朗讀   榮獲全市第三名

 

114 年 9 月 21 日(日)

本校學生參加臺南市 114 年度語文競賽武場全市決賽,榮獲佳績
-510 李承陽 參加臺語情境式演說  榮獲全市第三名
-606 王晨諺 參加臺語情境式演說   榮獲優勝
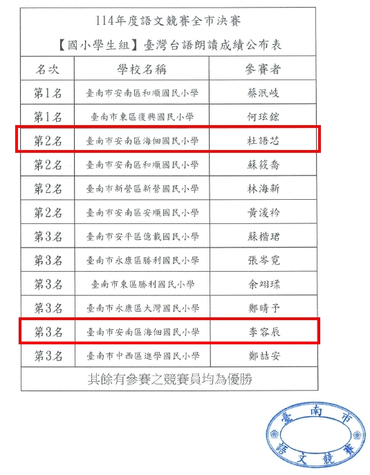
-507 李容辰 參加臺語朗讀  榮獲全市第三名
-612 杜語芯  參加臺語朗讀 榮獲全市第二名


恭喜🎉以上同學榮獲好成績,
感謝班級導師的鼓勵、感謝指導老師吳惠如師、蕭竹君師、林怡伶師、沈佳霓師、台語團隊教師的陪伴與指導!!

 

校長郭芳朱暨全體教職員工
家長會長黃議億暨全體委員  仝賀

  • 114年度語文競賽-全市決賽台語字音字形.jpg
    1) 114年度語文競賽-全市決賽台語字音字形.jpg
  • 114年度語文競賽-全市決賽作文.jpg
    2) 114年度語文競賽-全市決賽作文.jpg
  • 114年度語文競賽-全市決賽國語字音字形.jpg
    3) 114年度語文競賽-全市決賽國語字音字形.jpg
  • 114年度語文競賽-全市決賽寫字.jpg
    4) 114年度語文競賽-全市決賽寫字.jpg
  • 114年度語文競賽-全市決賽台語朗讀.jpg
    5) 114年度語文競賽-全市決賽台語朗讀.jpg
  • 114年度語文競賽-全市決賽臺語情境式演說.jpg
    6) 114年度語文競賽-全市決賽臺語情境式演說.jpg
  • 114年度語文競賽-全市決賽國語朗讀.jpg
    7) 114年度語文競賽-全市決賽國語朗讀.jpg
  • 114年度語文競賽-全市決賽教師國語朗讀.jpg
    8) 114年度語文競賽-全市決賽教師國語朗讀.jpg

頁尾區域