謹訂於八月十七日星期六早上八點至十一點辦理小一新生入學始業活動
歡迎各位新生及新生家長踴躍參加
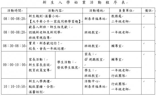
詳細流程表請見以下附件
link to http://course.tn.edu.tw/school.aspx?sch=114781
進階搜尋