Toggle navigation
臺南市白河區竹門國小
:::
重新取得佈景設定
網路資源
台南市教育局資訊中心電子郵件信箱
網路資料櫃
星空、映月、在竹門
校園生活問卷
心理困擾問卷
臺南兒童文學月
健康促進問卷
臺南市友善校園人權環境評估作業線上問卷
臺南市竹門國小學生獎勵制度實施辦法
竹門加分獎勵系統
學力檢測共同問卷
校園行動載具使用規範
科技化評量學習扶助
學扶方案調查問卷
各項評鑑
家庭教育評鑑網
環境教育105-109學年度
110學年度
母語學習網
教育優先區
性別平等專區
觀議課協作平台
母語評鑑-舊
學習扶助科技化評量
公開授課
行動學習相關網站
PaGamO
Kahoot!
ClassDojo
三甲自然one note
雲遊學
均一教育平台
IPLAY趣學競創
因材網
布可星球
學習吧
營養午餐食材
校園食材登錄平台
資訊專區
教育部資通安全管理施行細則
竹門國小資安事件通報程序
竹門國小資通安全管理辦法
竹門國小校園網路使用管理規範
個人資料保護管理要點
竹門國小個人資料保護區
資訊中心
影像編輯
net test
人權環境評估線上問卷
勒索病毒防治專區
勒索軟體 win7一鍵批次檔
使用說明
智慧財產權宣導影片
Youtube免費音效庫
SCRATCH
【不迷小紅書,青春不迷途】
捐贈專區
教學卓越區
竹門附幼 粉絲頁
好站連結
統一發票兌獎多元服務專區
數位學生證(市民卡)掛失補發
防疫專區
停課期間自主學習規劃表
非洲豬瘟教育專區
非洲豬瘟資訊專區
嚴重特殊傳染性肺炎專區
健康促進學校
資訊課程
電腦小學堂
全民資安素養自我評量
電腦打字遊戲
Blockly遊戲
code.org
Scratch
凱比機器人平台
Kebbi創想細胞
竹門Gmail
報修專區
107捷達大電視
交換器與網點報修
課程計畫
台南市線上差勤系統
校刊-竹門樂園
第三期
第二期
第一期
服裝儀容規定
服裝儀容規定
學生專區
Open ID 帳號與密碼查詢與修改方式
Open ID 帳號密碼查詢
停課不停學-設備借用登記
防疫期間停課學生情況調查
畢業生專區
111市長的祝福
110議長的祝福
畢業典禮meet
消防防災館-114年國家防災日活動特輯
竹門國小粉絲專頁
性平專區
數位性別暴力與解密網路跟騷宣 導影片
花路米Messenger聊天機器人-數位性別暴力
性別平等教育影片:未經同意散佈私 密影像篇
家庭教育
家庭教育輔導微電影《生日快樂》
臺南市家庭教育中心官網
明明只是想關心,為何總越推越遠
孩子離不開3C,怎麼辦?
青少年幸福家庭教育影片-學習和好
《幸福便利貼》
5G新科技
team1
英文網頁
環境教育
登入
登入
帳號
密碼
登入
註冊
忘記密碼
使用 臺南市 OpenID 快速登入
:::
本站消息
分月文章
電子報列表
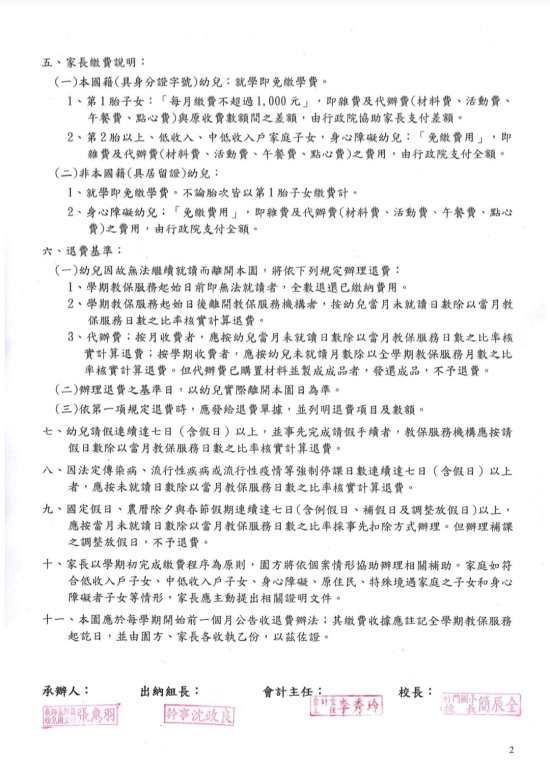
114學年度公立幼兒園收退費辦法
張惠羽
-
幼兒園
| 2025-12-30 | 點閱數: 71
於彈跳視窗觀看:IMG_20251230_200730.jpg
1) IMG_20251230_200730.jpg
於彈跳視窗觀看:IMG_20251230_200714.jpg
2) IMG_20251230_200714.jpg
:::
竹門國小google classroom
google classroom
:::
訪客人數
總計: