(06)2130669#233 (06)-2130668 service@tn.edu.tw
帳號 密碼
:::
公告 衞生組 - 學務處 | 2023-08-10 | 點閱數: 502

說明:
一、依據 112 年 8 月 2 日教育局因應登革熱疫情緊急應變小組第 2 次會議決議辦理。
二、登革熱屬第二類法定傳染病,倘教職員工生確診登革熱,學校應於知悉 24 小時內立即進行校安通報。
三、請導師於規定時間內通知本校,並追蹤關懷確診學生個案之健康狀況,及提醒感染應注意事項,加強校園環境孳清與消毒,避免隱性孳生源影響師生健康。

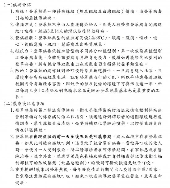
四、附件為台南市教育局登革熱宣導及疾病介紹,請下載參看,充實防疫知能。
 

:::

會員登入