跳至主要內容

台南市新東國中

(06)632-2954 (06)635-0246 730 臺南市新營區民治東路30號
This is an example of a HTML caption with a link.
:::

左邊區域內容

會員登入

即時空品測站資訊看板

:::

主內容區域

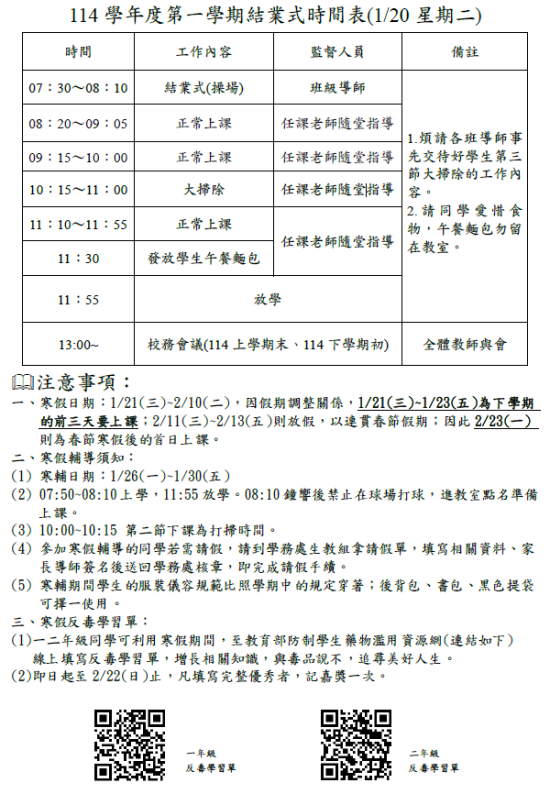
公告 學務主任 - 學務處 | 2026-01-16 | 點閱數: 97

《期末上課時間公告》

親愛的同學與家長您好:期末及寒假前後上課時間有所調整(如附圖所示),請同學依時到校上課;也請家長留意各日放學時間,協助孩子準時接送,感謝配合!預祝寒假愉快充實、龍馬精神、馬年行大運~

下中區域內容

:::

右邊區域內容

新東資優資源班簡介

站內搜尋

正常教學

行動 QR Code

https%3A%2F%2Fschoolweb.tn.edu.tw%2F%7Esdjh_www%2Fmodules%2Ftadnews%2Findex.php%3Fnsn%3D7399

頁尾區域