跳至主內容區

臺南市立西港國民中學

:::

主內容區域

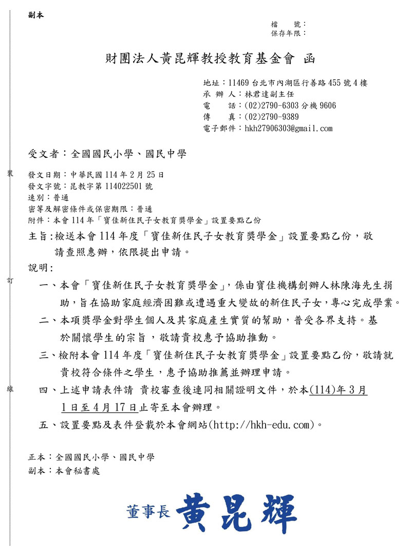
公告 葉靜怡 - 獎助學金 | 2025-03-19 | 點閱數: 248

參、獎助對象

一、現就讀國內公、私立國中、國小之在校學生(不含補校及隨班附讀)。
二、且其父或母一方現或曾與我國國人結婚之外國人、無國籍人、大陸地區人民、香港或澳門居民及因婚姻歸化取得我國國籍之無戶籍國民,且在臺合法居留、定居設有戶籍者。
三、且在學期間學業成績優良(前一學期之學業成績總平均國中在乙等以上;國小在甲等以上)、品德優良,無懲處紀錄者。

肆、獎助名額與申請條件

每學年國中 150 名、國小 300 名。各校可就符合獎助對象與下列條件之一的學生,每年度在申請期限內協助提出推薦申請。各校推薦名額以 1~3 名為限。
一、持有政府核發,低收入戶、中低收入戶、弱勢兒童及少年生活扶助之有效證明文件者。
二、失親(雙親;父或母亡故)、隔代教養(含親屬代養)、身心障礙(雙親;父或母)、單親(父母離異)持有戶籍謄本(或新式戶口名簿)及有效證明文件者。
三、家庭變故(父母因故無法履行扶養責任或家庭遭受特殊變故),持有導師書面推薦書及相關證明文件者。

伍、獎助金額

凡獲得獎助者,國小學生每人獎助新臺幣六仟元;國中學生每人獎助新臺幣一萬元整。

陸、申請文件

各校可在規定申請期程內,檢附 114 年度寶佳新住民子女教育獎學金申請表(如附表)及表中所列之相關有效證明文件,向本會提出推薦申請。

柒、評比項目及順序

一、評比項目及配分:
評比項目分為經濟弱勢及其他弱勢兩項,其詳細內容及配分如下:
1.經濟弱勢:包括低收入戶 6 分、中低收入戶 4 分、弱勢兒童及少年生活扶助 3 分。
2.其他弱勢:包括失親(雙親亡故 6 分;父或母亡故 3 分)、隔代教養 5 分、身心障礙(學生本人身障 4 分;雙親身障 4 分;父或母身障 2 分)、父母離異單親 2 分、家庭變故 8~2 分(依變故狀況給分)。


二、評比順序

1.檢核申請表之填寫及審查證明文件,是否確實符合獎助對象與申請條件,經審核合格者才得列入評審排序。
2.依前述配分標準,逐項查核所附證明文件是否符合後給分,再合計各人積分,並依積分之高低進行比序。
3.若總積分相同者,再依學業成績及獎勵紀錄,排定其先後順序。
4.若每校推薦人數超過 3 名時,由該校推薦名單中擇取積分最高者列入整體排序,餘者不列入排序。
5.分別就國中、國小學生初審結果之積分及成績比序,分別錄取前 150 名及前 300 名,提請複審。


三、除上揭評比外,若有特殊案例提請複審小組研議。

  • 113_2_寶佳新住民獎助學金函文.jpg
    1) 113_2_寶佳新住民獎助學金函文.jpg
  • 114年度寶佳新住民子女教育獎學金-國中申請表.docx
    2) 114年度寶佳新住民子女教育獎學金-國中申請表.docx
:::

左邊區域內容

頁尾區域