暫停輪播
Toggle navigation
臺南市善化區善糖國小
:::
重新取得佈景設定
認識善糖
學校簡介
歷屆校長
校長室
學校沿革
學校位置圖
歷任家長會長
行政單位
教導處
總務處
社團介紹
音樂社團
扯鈴社團
木球社團
藝術創作社團
善糖影像館|相簿
我是老師
校園佈告欄
發布公告
南市公務系統
教師學習護照
國小學籍系統
南市成績處理系統連線版
國小輔導系統
特教通報網
南市教育公告
南市線上填報
南市資網信箱
教師認證系統
學校委員會票選系統
常用網站
南市網路電話查號台
綠色學校伙伴網路
環境教育終身學習網
全國教師在職進修網
教育部數位學習平台
Edu教育雲
創課坊
TANet網路測速
補救教學科技化評量
我是學生
線上學習資源
HyRead 善糖國小電子書
Hami書城 X 台南市
布可星球
教育局因材網
Cool English
PaGamO
均一教育平台資源中心
LearnMode學習吧
教育部重編國語辭典
台灣地名資訊服務網
Google Cultural Institute虛擬博物館
學學成語
教育資源
教育部E-mail
Office365 [請用IE]
校園圖書借用系統
教育部健康體育護照
學生學習扶助科技化評量
資通安全
資通安全管理規範
校園網路使用管理規範
校園行動載具管理規範
常用表單下載
善糖附幼
幼兒園母語日網站
主題成果網站
善糖國小低碳生活網
善糖國小PBL成果網站
善糖國小防災網站
善糖國小母語日網站
善糖國小家庭教育網站
善糖國小健康促進網站
善糖國小環境教育網站
登入
登入
帳號
密碼
登入
註冊
忘記密碼
使用 臺南市 OpenID 快速登入
:::
本站消息
分月文章
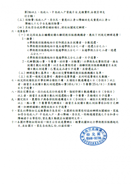
善糖國小附設幼兒園附幼110學年度收退費辦法
公告
董月鳳
-
幼兒園公告
| 2021-06-30 | 點閱數: 1315
1) 110上收退費辦法2-110.07.16.png
2) 110上收退費辦法110.07.16.png
3) 收退費辦法-善糖110上.pdf
:::
善糖國小課程計畫網
校園午餐公告
資安通報流程
聯絡我們
學生管教辦法
↓ 本頁 QR Code ↓
:::
請選擇使用語言