跳至主要內容
This is an example of a HTML caption with a link.
:::
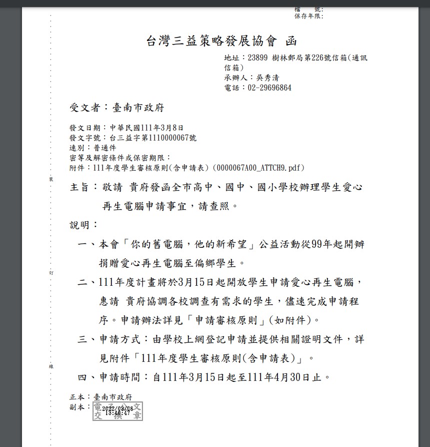
調查 龔俊憲 - 教務處公告 | 2022-03-10 | 點閱數: 320

社團法人台灣三益策略發展協會提供弱勢學生申請愛心再生電腦事宜
申請愛心再生電腦之資格:
本會歡迎有電腦需求的國民教育弱勢學童(含高中、國中、小學)申請愛心再生電腦。其定義如下:
1. 符合低收入資格之家庭(需附上低收入戶證明予學校教師)。
2. 符合中低收入資格之家庭(需附上中低收入戶證明予學校教師)。
3. 清寒家庭(學校出具證明)。
4. 限一戶一機,家中無電腦者。
           有需求及符合上述條件 之家長請點選連結填寫申請,.自即日起至 4 月 21 日止
******學校僅代為轉達申請,核准與否係在於社團法人台灣三益策略發展協會,
        如有問題,請與該協會承辦人吳秀清小姐,電話 02-2969-6864 聯繫******

:::

五王國小學區

基本學區:
永康區:二王里 30-45 鄰, 三合里,五王里

共同學區:
永康區:中興里,二王里 29 鄰,東橋里 7-8、14-15,六合里

新生入學專區

新生報到專區
下載:五王國小新生學生基本資料調查表新.docx
2026-02-09 公告 五王國小 115 學年度小一新生重要資訊<1/30以後才遷戶籍到本校學區的新生>
下載:115新生工作地居住事實申請書.pdf
2025-12-31 公告 115學年度本校新生依照學區就學,惟兄姊就讀本校、家長工作地、居住事實和弟妹就讀本校幼兒園等可申請入學(2/9修改)
下載:115國小學區.pdf
2025-12-29 重要 115學年度臺南市國民小學學區一覽表(本校共同學區新增六合里)
下載:115新生報到時程.pdf
2025-12-18 公告 臺南市115學年公立國小新生入學相關事宜及期程表
下載:114台南市新生入學要點.pdf
2025-09-18 公告 臺南市市立國民中小學新生分發入學要點

即時空氣品質

Tainan的即時空氣品質
2026年02月12日 12時07分
78
空氣質量可接受,但某些污染物可能對極少數異常敏感人群健康有較弱影響
極少數異常敏感人群應減少戶外活動
空氣質量可接受,但某些污染物可能對極少數異常敏感人群健康有較弱影響