• Slider
:::
劉珮琳 - 人事室 | 2024-09-24 | 點閱數: 125

臺南市政府民政局 函

發文日期:中華民國 113 年 9 月 23 日
發文字號:南市民戶字第 1132125422 號

主旨:有關 113 年大台南國公營事業公務聯誼交流及健行活動業於 9 月 1 日開放填單報名,女性尚有名額,請鼓勵貴單位同仁踴躍報名參加,請查照。
說明:
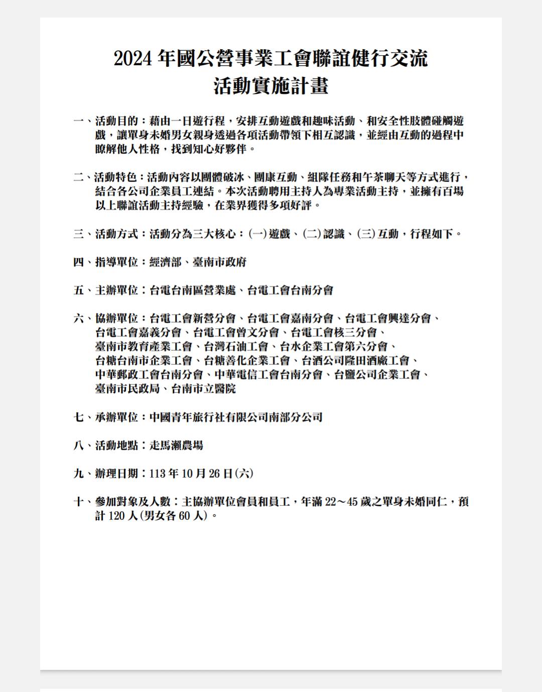
一、依據 2024 年國公營事業工會聯誼健行交流活動實施計畫辦理。
二、本活動限市府暨所屬各機關學校單身員工報名參加,女性報名網址為: https://reurl.cc/NlROpQ
三、檢附大台南國公營事業工會聯誼交流實施計畫及活動行程各 1 份供參。

:::

看過來專區

網站翻譯

校內系統

行動 QR Code

https%3A%2F%2Fschoolweb.tn.edu.tw%2F%7Eyrhs_www%2Fmodules%2Ftadnews%2Findex.php%3Fnsn%3D12454