:::
上中區域內容
主內容區域
說明:
一、 自109 年 6 月 8 日起,停止實施入校體溫量測措施,落實個人健康自主管理,請家長主動關心子女身體健康,出門上學前應量測體溫,如有發燒不適情形,請就醫並在家休息落實生病不上課;就醫後請回報學校診斷結果。
二、 校外人士進入校園仍須配合實名(聯)制登記措施,以維護校園健康安全。
三、 校內不強制佩戴口罩,健康之師生於在校期間無須佩戴口罩,惟如有發燒、咳嗽、流鼻涕等呼吸道症狀者,請務必戴口罩。
四、 防疫期間,仍請落實校園防疫措施及勤洗手、咳嗽禮節、生病不上學等衛教宣導,加強環境清潔消毒,保持教室通風換氣良好,以及備妥適量洗手設備及防疫物資,提供校內緊急應變、身體不適或特殊需求時使用,宣導自主準備個人衛生用品如口罩、衛生紙、手帕等,加強個人防護措施,共同維護師生健康。
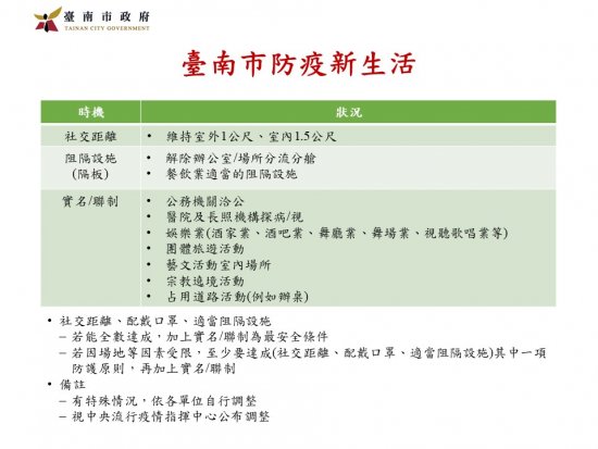
五、檢附臺南市防疫新生活規範供參(如附件)。


